抖圈

通告公示

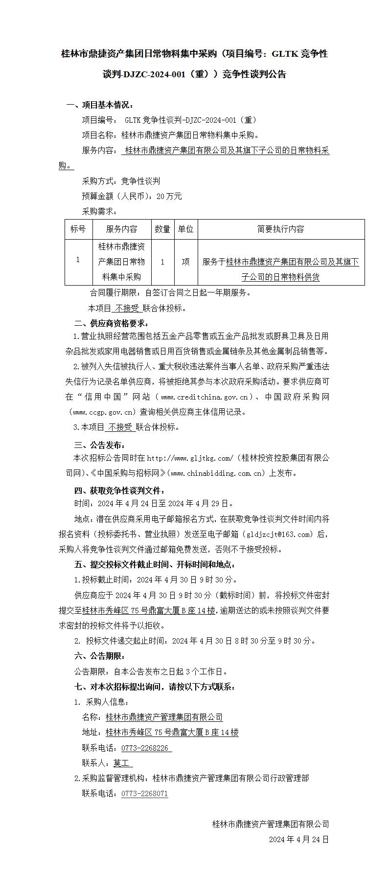
桂林市鼎捷资产集团一样平常物料集中采购(项目编号:GLTK竞争性谈判-DJZC-2024-001(重))竞争性谈判通告

宣布时间:2024-04-24

桂林市鼎捷资产集团一样平常物料集中采购(项目编号:GLTK竞争性谈判-DJZC-2024-001(重))竞争性谈判通告_01.jpg


网站地图